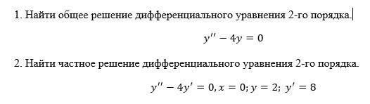
Найти общее решение дифференциального уравнения 2-го порядка. и Найти частное решение дифференциального уравнения 2-го порядка
Приложения:

Ответы
Ответ дал:
0
Ответ:
1.
общее решение
2.
общее решение
частное решение
Вас заинтересует
2 года назад
2 года назад
2 года назад
2 года назад
8 лет назад
9 лет назад
9 лет назад