• Предмет: Математика
  • Автор: ameditomas
  • Вопрос задан 3 года назад

Помогите пожалуйста, у меня сор​

Приложения:

Ответы

Ответ дал: manyny06
1

Ответ:

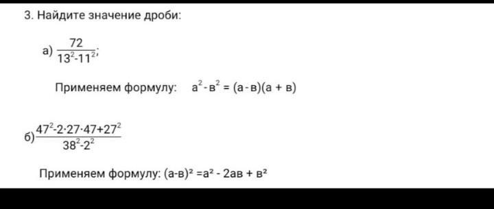
решение смотри на фотографии

Приложения:

ameditomas: спасибо большое
Вас заинтересует