• Предмет: Математика
  • Автор: BigChungus
  • Вопрос задан 3 года назад

Даю 30 баллов! Среднее задание по математике за 6 класс!

Приложения:

Ответы

Ответ дал: viktorfedotov334
1

Ответ:

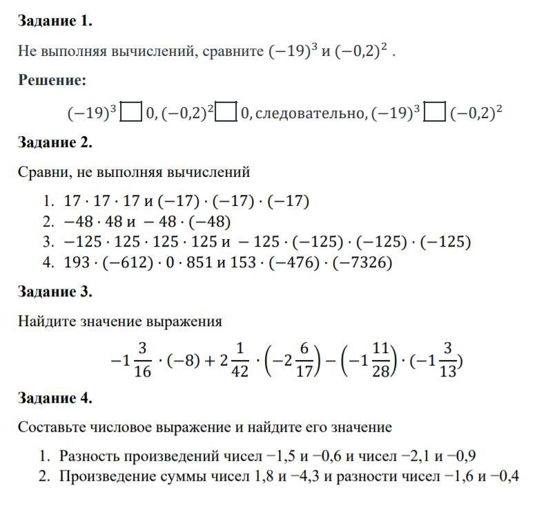
№1: -19^3 < 0, -0.2^2 > 0, следовательно -19^3 < -0.2^2

№2: 17^3 > -17^3; -48 * 48 < -48^2; -125 * 125^3 < -125^4; 193 * -612 * 0 * 851 < 153 * -476 * -7326.

№3: долго, потом добавлю ответ.

№4:(-1.5 * 0.6) - (-2.1 * -0.9) = -0.9 - 1.89 -2.79; (1.8 + -4.3) * (-1.6 - -0.4) = 3

Пошаговое объяснение:

№1: -19 в третей степени меньше нуля так как три раза мы умножаем на отрицательное число, получится во второй степени положительное, как с числом -0.2, а на третью степень будет отрицательное.

№2: слева число положительное, справа отрицательное.

слева отрицательное число, справа положительное.

слева отрицательное число, справа положительное.

слева будет ноль( там есть умножение на 0), справа положительное число.

№3:добавлю

№4: калькулятор)


viktorfedotov334: в третьем будет 3 целых 1/42, подсчитал на листе
BigChungus: Спасибо! Посторался! Держи оценку 5 и спасибо!
viktorfedotov334: это уж точно, жаль мне с инфой никто не поможет
Вас заинтересует