ПОЖАЛУЙСТА ПОМОГИТЕ РЕШИТЬ ЗАДАЧУ. С ВЫВОДОМ ФОРМУЛ И ОБЪЯСНЕНИЕМ.
Электрокипятильник со спиралью сопротивлением R = 160 Ом поместили в сосуд, содержащий воду массой 0,5 кг при 20 °С, и включили в сеть напряжением 220 В. Какая масса воды выкипит за 20 мин, если КПД кипятильника 80%?
Ответы
Ответ дал:
0
Ответ:
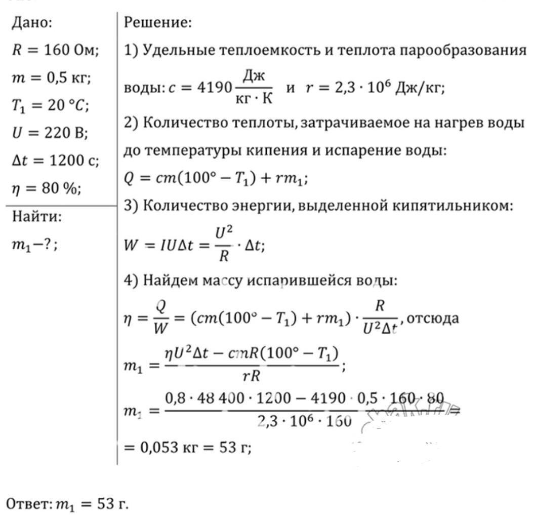
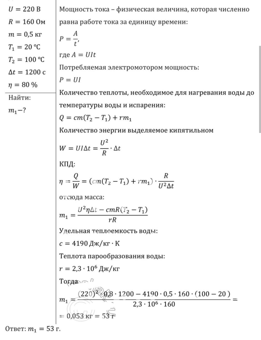
На фотографиях два способа решения этой задачи.
Приложения:


alina451568:
Можно пожалуйста лучший ответ? Буду очень признательна и благодарна.
Вас заинтересует
2 года назад
2 года назад
2 года назад
2 года назад
8 лет назад
8 лет назад
9 лет назад