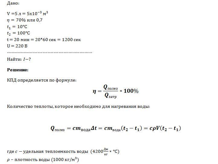
Помогите решить кто нибудь и те задачи которые я написала В электрокипятильнике емкостью 5 л КПД 70% вода нагревается от 10С до 100 С за 20мин. Какой силы ток проходит по обмотке нагревателя если напряжение в сети 220 В? Ответ 10 А пллиз
Ответы
Ответ дал:
0
Решение во вложении:
Приложения:


Вас заинтересует
2 года назад
2 года назад
8 лет назад
8 лет назад
10 лет назад
10 лет назад