ИВТ ДАЮ 30 БАЛЛОВ
1. Последовательность действий, строгое исполнение которых приводит к решению поставленной задачи за определенное число шагов - это.. *
Порядок действий
Алгоритм
Исполнение
информатика
2. Формальный язык, предназначенный для записи компьютерных программ *
Алгоритм
Язык программирования
Интегрированная среда программирования
Программа
3. Комплекс программных средств, используемый программистами для создания новых программ *
Алгоритм
Язык программирования
Интегрированная среда программирования
Программа
4. на первой картинке
5. Переменная в программировании - 'это.. *
последовательность действий, которая направлена на достижение окончательного решения проблемы наиболее оптимальными и эффективными способами.
поименованная, либо адресуемая иным способом область памяти, адрес которой можно использовать для осуществления доступа к данным.
формальный язык, предназначенный для записи компьютерных программ.
комбинация компьютерных инструкций и данных для выполнения вычислений
6. Алфавит языка программирования Python– это набор символов, которые используются для создания элементов программы. Выберите лишние символы. *
латинские прописные буквы
латинские строчные буквы
арабские цифры
специальные символы
русские буквы
7. Какой знак используется для вычисления целой части от деления *
//
**
%
+
8. Программа, преобразующая программный код с данного языка программирования в машинный код. *
Транслятор
Компилятор
Переменная
Алфавит языка
9. Выберите функцию ввода *
print
input
int
float
10. Выберите функцию вывода *
print
input
int
float
11. Классификация алгоритмов по структуре: (выберите несколько ) *
Линейный (следование)
Разветвленный (ветвление, выбор, альтернатива)
Циклический (повтор действий)
Графический (блок-схема)
12. Алгоритм, в котором команды выполняются последовательно одна за другой называется.... *
циклическим
линейным
разветвляющимся
графическим
13. на второй картинке
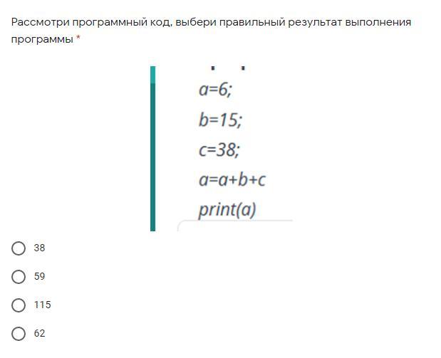
14. на третьей картинке
15. Что получится на экране, если программный код следующий:
a=('информация', 1 , 19 , 29) print(a) *
информация
информация, 1, 19, 29
(информация, 1, 19, 29)
Приложения:



Ответы
Ответ дал:
4
Ответ:
1. Алгоритм
2. Язык программирования
3. Интегрированная среда программирования
4. ♂️
5. поименованная, либо адресуемая иным способом область памяти, адрес которой можно использовать для осуществления доступа к данным
6. латинские строчные буквы
арабские цифры
русские буквы
7. //
8. Компилятор
9. input
10. print
11. Линейный
Графический
12. Циклическим
13. Графический
14. 59
15. информация
Вас заинтересует
2 года назад
2 года назад
2 года назад
2 года назад
8 лет назад
8 лет назад