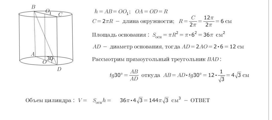
Длина окружности основания цилиндра равна 16П. Диагональ осевого сечения образует с высотой угол 30 градусов. Найдите объем цилиндра.
Ответы
Ответ дал:
0
Ответ:
Тоже самое но только вместо 12П ставишь 16П
Приложения:

Вас заинтересует
2 года назад
2 года назад
2 года назад
8 лет назад
8 лет назад
9 лет назад
9 лет назад