• Предмет: Физика
  • Автор: klimkinaveronika2619
  • Вопрос задан 3 года назад

3
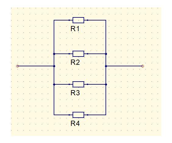
Четыре резистора соединены параллельно, их сопротивления равны 1 Ом, 2 Ом, 3 Ом и 4 Ом.
Сила тока в цепи 50 А.
- начертите схему соединения;
- определите общее сопротивление;
- Какова сила тока на каждом резисторе;
- Каково общее напряжение и напряжение на каждом резисторе

Ответы

Ответ дал: evrey383
1

Ответ:

Объяснение:

R = 1 / ( 1/R1 + 1/R2 + 1/R3 +1/R4) = 0.48 Ом

U1 = U2 = U3 = U4 = U = I*R = 24 В

I1 = U/R1 = 24 A

I2 = U/R2 = 12 A

I3 = U/R3 = 8 A

I4 = U/R4 = 6 A

Приложения:

alibekyskak7: спасибо дорогой
Вас заинтересует