Ответы
Ответ дал:
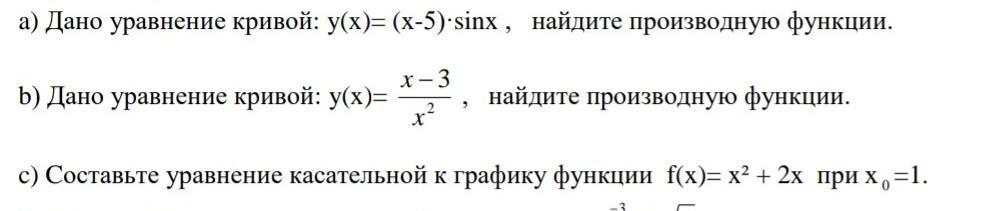
1
Ответ:
ток 1,остальное для меня сложно, в 7 классе учусь:^
Приложения:

Вас заинтересует
2 года назад
2 года назад
2 года назад
8 лет назад
9 лет назад
9 лет назад