• Предмет: Алгебра
  • Автор: Аноним
  • Вопрос задан 3 года назад

пожалуйста помогите!!!даю 15 баллов !!!!!6 и 7 пожалуйста.
ТЕМА ЛИНИЙНА ФУНКЦІЯ​

Приложения:

Ответы

Ответ дал: NNNLLL54
1

Ответ:

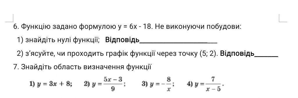
6.\ \ \ y=6x-18\\\\1)\ \ 6x-18=0\ \ \Rightarrow\ \ \ 5x=18\ \ ,\ \ \underline {x=3\ }\\\\2)\ \ A(5;2)\ \  \Rightarrow\ \ \ y(5)=2\ \ ,\ \ \ y(5)=6\cdot 5-18=30-18=12\ne 2\ \Rightarrow \\\\\underline {A(5;2)\notin y(x)}

График функции не проходит через точку А(5;2) .

7.\ \ 1)\ \ y=2x+8\ \ ,\ \ \ x\in D(y)=(-\infty ;+\infty )\\\\2)\ \ y=\dfrac{5x-3}{9}\ \ \Rightarrow\ \ \ y=\dfrac{5}{9}\, x-\dfrac{1}{3}\ \ ,\ \ \ x\in D(y)=(-\infty ;+\infty )\\\\3)\ \ y=-\dfrac{8}{x}\ \ ,\ \ x\in D(y)=(-\infty \, ;\ 0\ )\cup (\ 0;\, +\infty \, )\\\\4)\ \ y=\dfrac{7}{x-5}\ \ ,\ \  x\in D(y)=(-\infty \, ;\ 5\ )\cup (\ 5;\, +\infty \, )

Вас заинтересует