• Предмет: Физика
  • Автор: kristinka0695
  • Вопрос задан 3 года назад

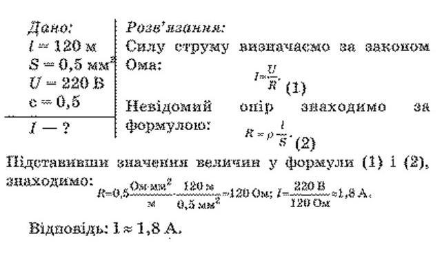
БЛАГАЮ ДОПОМОЖІТЬ Провідник із константану довжиною 120 м і площею поперечного перерізу 0,5 мм2 підключено в коло з напругою 220 В. Визначити силу струму в провідникові.​

Ответы

Ответ дал: gorodeckanastia
2

Ответ:

Відповідь: 1~1.8А ♥️

Приложения:
Вас заинтересует