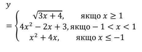
Скласти алгоритм розв’язку та програму мовою Паскаль для обчислення значення функції
у(х), використовуючи:
1) повну команду розгалуження IF; 2) коротку команду розгалуження IF.
Приложения:
Ответы
Ответ дал:
1
Ответ:
1)
program FunctionIFfull;
uses crt;
var
x, y : real;
begin
clrscr;
write('x = ');
readln(x);
if x>=1 then y:= sqrt(3*x+4)
else
if x<=-1 then y:= sqr(x)+4*x
else y:=4*sqr(x)-2*x+3;
writeln('y = ', y:8:2);
readln;
end.
2)
program FunctionIFshort;
uses crt;
var
x, y : real;
begin
clrscr;
write('x = ');
readln(x);
if x>=1 then y:= sqrt(3*x+4);
if x<=-1 then y:= sqr(x)+4*x;
if (x>-1) and (x<1) then y:= 4*sqr(x)-2*x+3;
writeln('y = ', y:8:2);
readln;
end.
Объяснение:
1. Повна команда розгалуження має вигляд
if < логічний вираз > then <команда 1> else < команда 2 >;
2. Коротка команда розгалуження має вигляд
if <логічний вираз > then <команда 1>;
Вас заинтересует
2 года назад
2 года назад
3 года назад
3 года назад
8 лет назад
8 лет назад
10 лет назад
10 лет назад