• Предмет: Алгебра
  • Автор: saman110
  • Вопрос задан 3 года назад

срочно нужна помощь алгебра
помогите 100б

Приложения:

saman110: Помогите пожалуйста)
saman110: только 6 и 7

Ответы

Ответ дал: sangers1959
1

Ответ:

Объяснение:

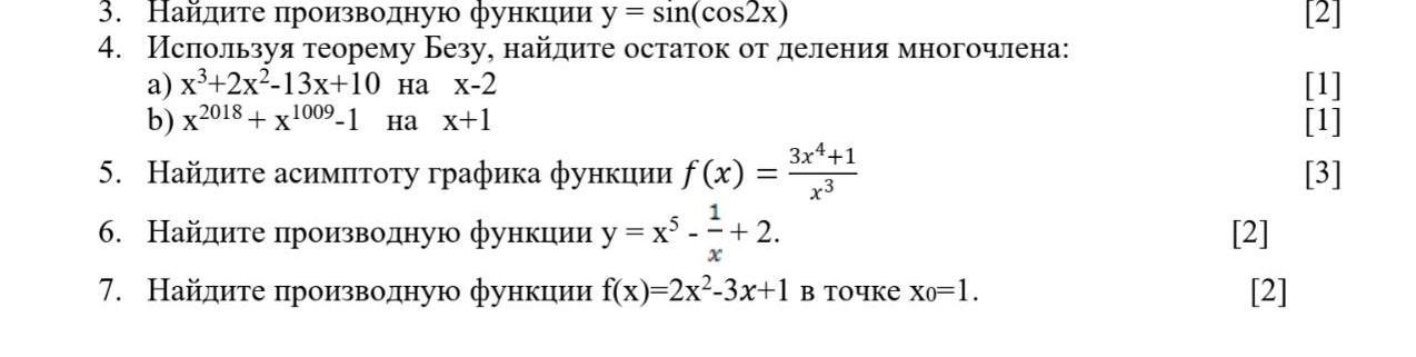
3.

y=sin(cos2x).\\y'=(sin(cos2x)'=cos(cos2x)*(cos2x)'=cos(cos2x)*(-sin2x)*(2x)'=\\=-2*cos(cos2x)*sin(2x).

4.

а)

x^3+2x^2-13x+10\ \ \ \ x-2\\x-2=0\\x=2\ \ \ \ \Rightarrow\\2^3+2*2^2-13*2+10=8+8-26+10=0.\\

Ответ: выражение делится без остатка.

b)

x^{2018}+x^{1009}-1\ \ \ \ \ x+1\\x+1=0\\x=-1.\ \ \ \ \Rightarrow\\(-1)^{2018}+(-1)^{2009}-1=1-1-1=-1.

Ответ: остаток равен -1.

6.

y=x^5-\frac{1}{x} +2.\\y'=(x^5-\frac{1}{x}+2)'=5x^4-(x^{-1})'=5x^4-(-x^{-2})=5x^4+\frac{1}{x^2}  .

7.

f(x)=2x^2-3x+1\ \ \ \ x_0=1\\f'(x)=(2x^2-3x+1)'=4x-3=4*1-3=4-3=1.

Вас заинтересует