• Предмет: Математика
  • Автор: MolkyWay
  • Вопрос задан 3 года назад

Я пишу и прошу уже не первый раз о помощи! Помогите, пожалуйста!

Приложения:

Ответы

Ответ дал: pushpull
1

Ответ:

Пошаговое объяснение:

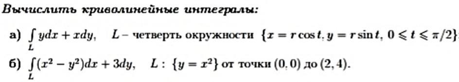
a)

в подынтегральном выражении нужно всё выразить через параметр t

x = r*cost;  dx= -r*sint

y - r*sint;    dy = r*cost

теперь подставим всё аккуратненько под интеграл

\displaystyle \int\limits^{\pi /2}_0 {(r*cost*r*cost-r*sint*r*sint)} \, dt=r^2\int\limits^{\pi /2}_0 {(cos^2t-sin^2t)} \, dt=

\displaystyle =r^2\int\limits^{\pi /2}_0 {cos2t} \, dt = \left[\begin{array}{ccc}u=2t\quad du=2dt\\u_1= 2*0=0\hfill\\u_2=2*\pi /2=\pi \hfill\end{array}\right] =r^2\int\limits^\pi _0 {cosu} \, du=

\displaystyle =r^2*\frac{1}{2} sinu \bigg |_0^\pi  = r^2*\frac{1}{2} (0-0) = 0

итак наш исходный интеграл при заданных условиях

\displaystyle \int\limits_L ({yx} \, dx +xdy) = 0

б)

\displaystyle \int\limits_L {\bigg ((x^2-y^2)} \, dx +3dy\bigg ) L:{y=x^2}

y = x²

dy=2xdx

под интегралом получим

(x²-x⁴)dx +3*2xdx = (x² -x⁴ +6x)dx

0 ≤ x ≤ 2

тогда получим определенный интеграл

\displaystyle \int\limits^2_0 {(-x^4+x^2+6x)} \, dx =-\frac{x^5}{5} \bigg |_0^2+\frac{x^3}{3} \bigg |_0^2+6\frac{x^2}{2} \bigg |_0^2=-\frac{32}{5} +\frac{8}{3} +12=\frac{124}{15}

и наш ответ

исходный интеграл при заданных условиях (вдоль дуги параболы у=х² от точки (0;0) до точки (2; 4) )

\displaystyle \int\limits_L {\bigg ((x^2-y^2)} \, dx +3dy\bigg )=\frac{124}{15}


pushpull: не за что. там в первом задании, где три площади, ошибка у меня в ответе в). отправила просьбу на редактирование, пока не ответили... есть время ждать или объяснить на пальцах как делать?
MolkyWay: Ничего страшного, я потом еще раз тогда вернусь к заданию в)
pushpull: ок. тогда ждем.
MolkyWay: Скажите, а вы не знаете как найти длину дуги?
MolkyWay: https://znanija.com/task/43551436
pushpull: знаю. только вот внука покормлю и сделаю
pushpull: там, где площади я поправила.
MolkyWay: Окей, сейчас сделаю лучшим тогда)
MolkyWay: https://znanija.com/task/43606810
MolkyWay: Там я пыталась найти интеграл, но получается какая-то глупость именно по этому примеру((
Вас заинтересует