• Предмет: Математика
  • Автор: lizakorushika
  • Вопрос задан 3 года назад

Помогите пожалуйста,
Дам 25 баллов!

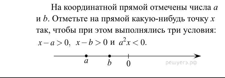
Приложения:

Ответы

Ответ дал: slsl69
0

Ответ:

поставьте точку между b и 0 нулем

Пошаговое объяснение:

х должен быть меньше нуля, но больше b

Вас заинтересует