• Предмет: Алгебра
  • Автор: PushkinCupCake
  • Вопрос задан 3 года назад

Даю 100 баллов за ответ, желательно развернуто, не просто ответы с потолка

Приложения:

Ответы

Ответ дал: Miroslava227
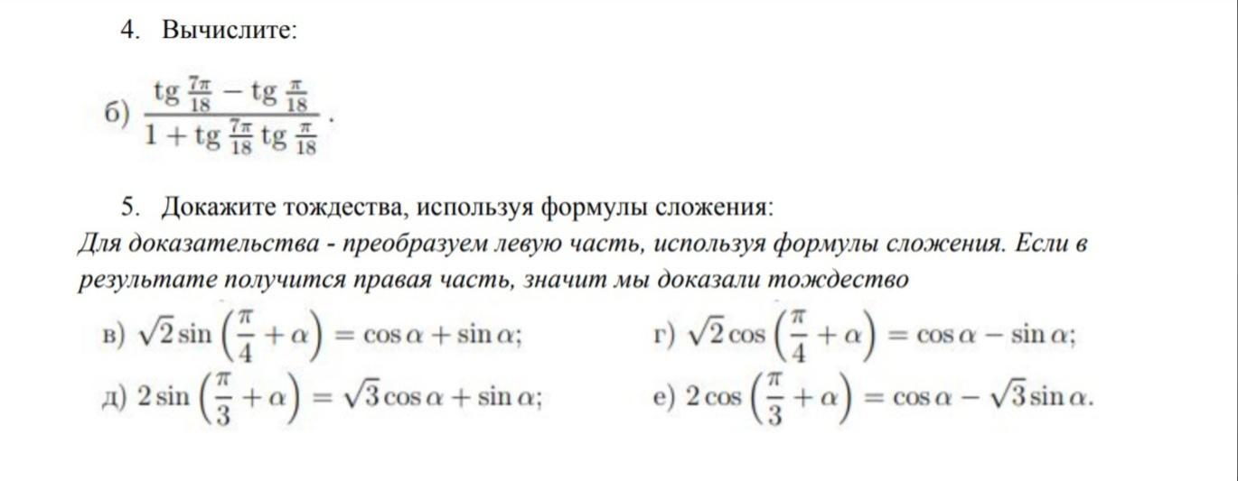
1

Ответ:

б

формула:

 \frac{tg \alpha   - tg\beta }{ 1 + tg \alpha tg \beta }=tg(\alpha-\beta)\\  \\    \frac{tg \frac{7\pi}{18}  - tg \frac{\pi}{18} }{1 + tg \frac{7\pi}{18} tg \frac{\pi}{18} }  = tg( \frac{7\pi}{18}  -  \frac{\pi}{18} ) = tg (\frac{\pi}{3} ) =  \\  =  \frac{ \sin( \frac{\pi}{3} ) }{ \cos( \frac{\pi}{3} ) }  =  \frac{ \sqrt{3} }{2}  \times 2 =  \sqrt{3}

5.

в

 \sqrt{2}  \sin(  \frac{\pi}{4}  + \alpha )  =  \sqrt{2} ( \sin( \frac{\pi}{4} )  \cos( \alpha )  +  \sin( \alpha )  \cos( \frac{\pi}{4} ) ) =  \\  =  \sqrt{2} ( \frac{ \sqrt{2} }{2} \cos( \alpha )   +  \frac{ \sqrt{2} }{2} \sin( \alpha )  ) =  \sin( \alpha )  +  \cos( \alpha )

г

 \sqrt{2}  \cos( \frac{ \pi}{4}  +  \alpha )  =  \sqrt{2} ( \cos( \frac{\pi}{4} )  \cos( \alpha )  -  \sin( \frac{\pi}{4} )  \sin( \alpha ))  =  \\  =  \sqrt{2} ( \frac{ \sqrt{2} }{2} \cos( \alpha )   -  \frac{ \sqrt{2} }{2}  \sin( \alpha ) )  = \cos( \alpha ) -   \sin( \alpha )

д

2 \sin( \frac{\pi}{3}  + \alpha  )  = 2( \sin( \frac{\pi}{3} )   \cos( \alpha )   \sin( \alpha )  \cos( \frac{  \pi}{3} ) ) =  \\  = 2( \frac{ \sqrt{3} }{2}   \cos( \alpha ) +  \frac{1}{2}  \sin( \alpha ))   =  \sqrt{3} \cos( \alpha )   + \sin( \alpha )

е

2  \cos( \frac{\pi}{3}  +  \alpha ) = 2( \cos( \frac{\pi}{3} )   \cos( \alpha )   -  \sin( \frac{\pi}{3} )   \sin( \alpha ) ) =  \\  = 2( \frac{1}{2} \cos( \alpha )   -  \frac{ \sqrt{3} }{2}  \sin( \alpha )  ) = \cos( \alpha )   -  \sqrt{3} \sin( \alpha )


PushkinCupCake: Гениально, спасибо большое <3
mvolturi: https://znanija.com/task/43603688 Добрый день! Извините что отвлекаю, но можете посмотреть и мое задание? Пожалуйста, не понимаю как решать
Вас заинтересует