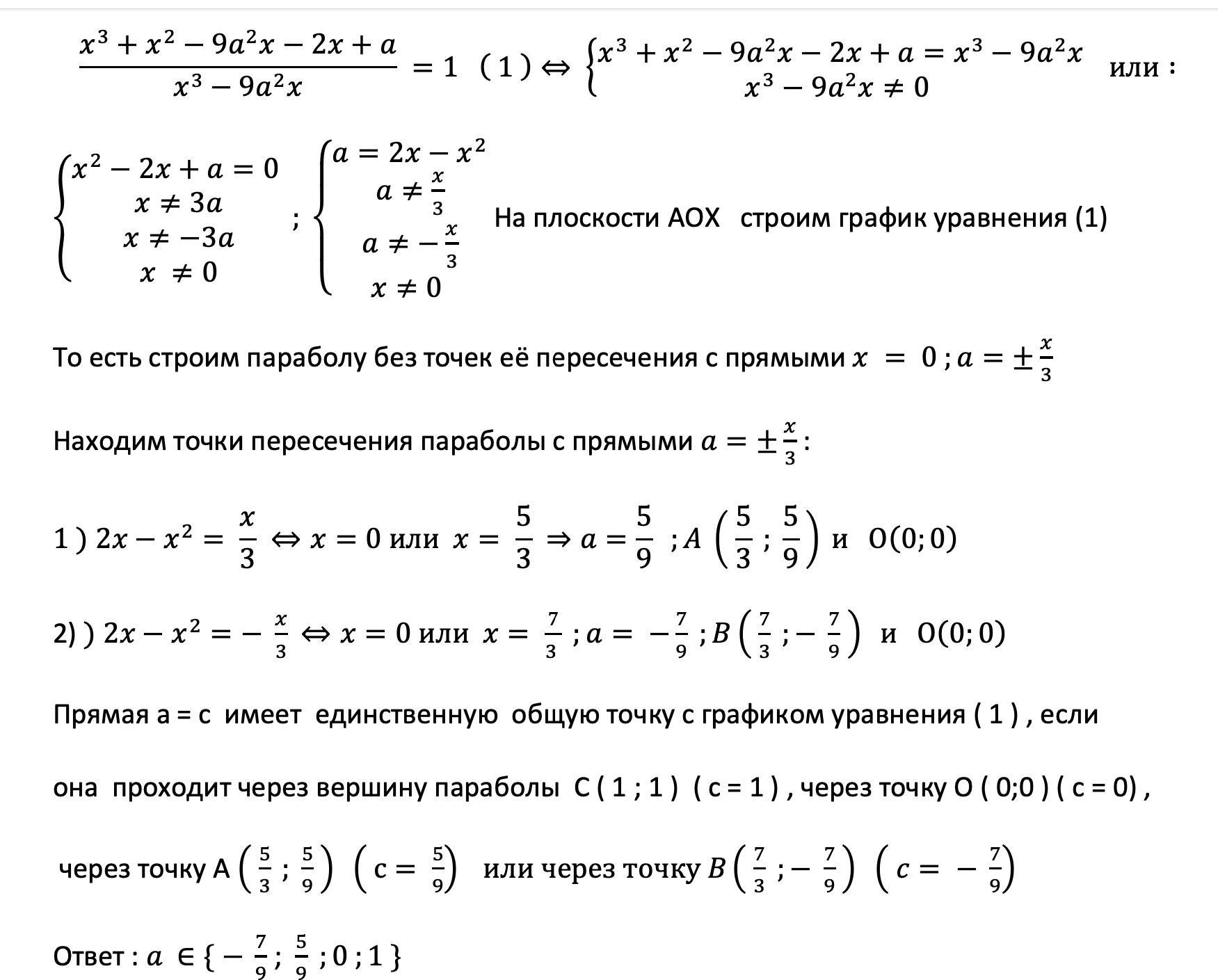
Решить графически задание с параметром.
Найти все a при котором  имеет ровно один корень.
 имеет ровно один корень.
                        
                            
                                    
                    dankook:
                    Ответы должны быть -7/9; 0; 5/9 и 1
                
            Ответы
                                            Ответ дал: 
                                                                                            
                                                    
                                                
                                                                                    
                                        
                                            
                                                
                                                
                                                
                                                    2
                                                
                                            
                                        
                                    Решение : //////////////////////////////////////////
Приложения:
                     
                             
                            
                    
                    Аналитическое решение здесь короче и проще , но вам нужно было геометрическое
                
            
                    
                    Спасибо вам. А вот с этой задачей не поможете https://znanija.com/task/43626840?
                
            
                    
                    Ой нет , скоро занятия с учениками , надо работать
                
            Вас заинтересует
                
                        2 года назад
                    
                
                        2 года назад
                    
                
                        8 лет назад
                    
                
                        9 лет назад
                    
                
                        9 лет назад