• Предмет: Математика
  • Автор: hello1401
  • Вопрос задан 3 года назад

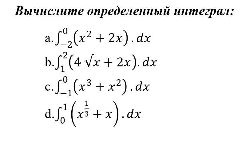
Вычислите определенный интеграл:​

Приложения:

Ответы

Ответ дал: Miroslava227
0

Ответ:

а

\int\limits^{ 0} _ { - 2}( {x}^{2} + 2x)dx = ( \frac{ {x}^{3} }{3}   +  \frac{2 {x}^{2} }{2} )|^{ 0 } _ { - 2} =  \\  = ( \frac{ {x}^{3} }{3}  +  {x}^{2} )|^{ 0 } _ {   - 2} =  \\  = 0 - ( -  \frac{8}{3}  + 4) =  -  \frac{12 - 8}{3}  =  -  \frac{4}{3}

б

\int\limits^{ 2 } _ {1}(4  \sqrt{x} +  2x)dx =   \int\limits^{ 2 } _ {1}(4 {x}^{ \frac{1}{2} } +  \frac{ {x}^{2} }{2} ) dz=  \\  = ( \frac{4 {x}^{ \frac{3}{2} } }{ \frac{3}{2} } +  {x}^{2} )  |^{ 2 } _ {1} = ( \frac{8}{3}x \sqrt{x}   + {x}^{2}  )|^{ 2 } _ {1} =  \\  =  \frac{8}{3}  \times 2 \times  \sqrt{2}  + 4 -  \frac{8}{3}  - 1 =  \\  =  \frac{16 \sqrt{3}  - 8}{3}  + 3

с

\int\limits^{ 0} _ { - 1}( {x}^{3}  +  {x}^{2})  dx = ( \frac{ {x}^{4} }{4}  +  \frac{ {x}^{3} }{3} )| ^{ 0 } _ { - 1} =  \\  = 0 - ( \frac{1}{4}  -  \frac{1}{3} ) =  -  \frac{3 - 4}{12}  =  \frac{1}{12}

д

\int\limits^{ 1} _ {0}(  {x}^{ \frac{1}{3} } + x)dx = ( \frac{ {x}^{ \frac{4}{3} } }{ \frac{4}{3} }  +  \frac{ {x}^{2} }{2} )|^{ 1} _ {0} =  \\  = ( \frac{3}{4}x \sqrt[3]{x}  +  \frac{ {x}^{2} }{2})  |^{ 1 } _ {0} =  \\  =  \frac{3}{4}  +  \frac{1}{2}  - 0 =  \frac{5}{4}  =1.25

Вас заинтересует