• Предмет: Информатика
  • Автор: krunenkoigor
  • Вопрос задан 3 года назад

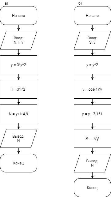
нарисуйте, помогите срочно, умоляю вас народ,очень!!!!!​

Приложения:

Ответы

Ответ дал: vloganima
1

Ответ:

Объяснение:

Всё расписано во вложении

Приложения:
Вас заинтересует