• Предмет: Алгебра
  • Автор: Tangerine
  • Вопрос задан 11 лет назад

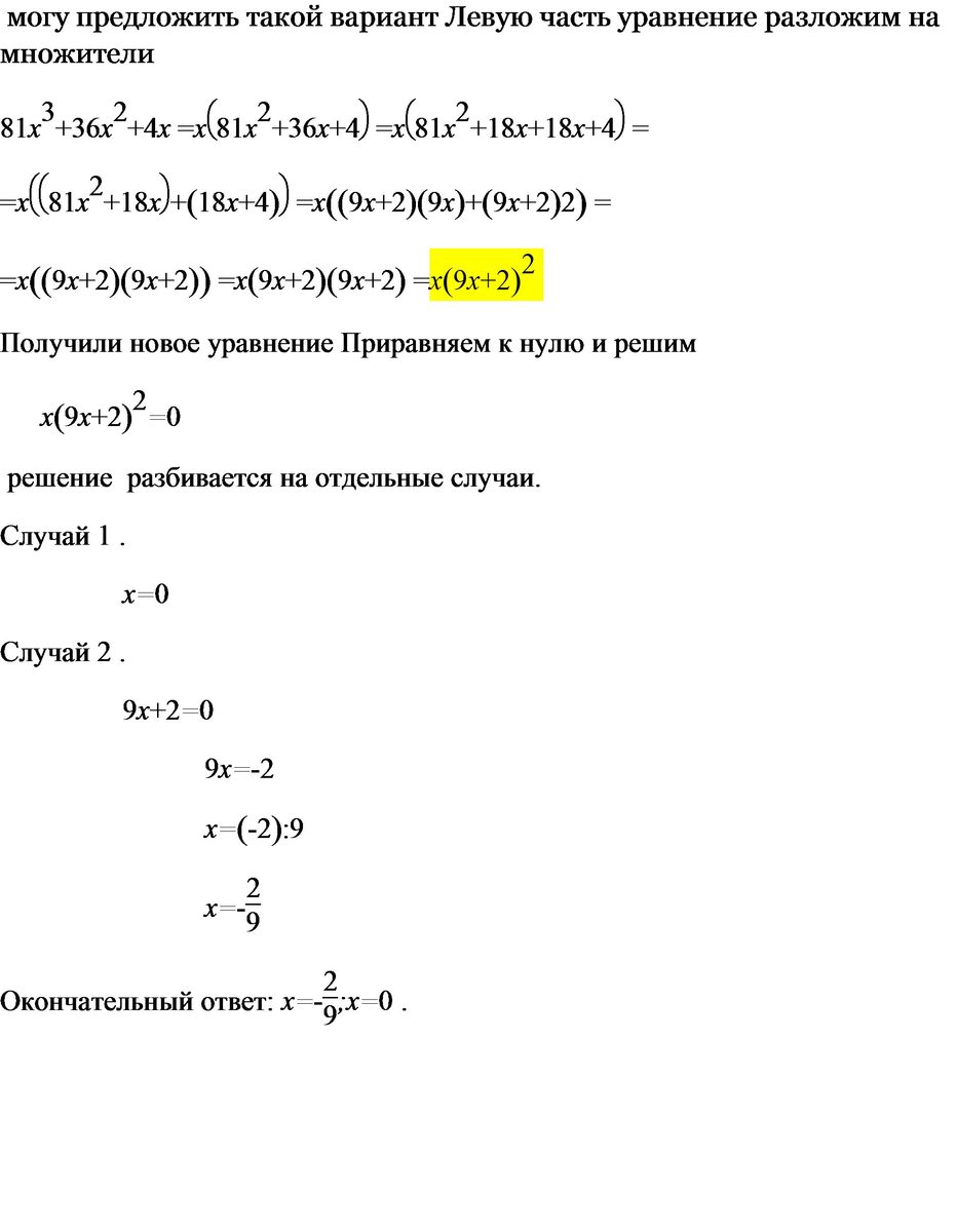
81х^3 + 36х^2 + 4х = 0

*если непонятно, то ^ - это степень

Ответы

Ответ дал: triolana
0

если ещё не учили, посмотри вариант который на картинке,может подойдёт такое решение

Приложения:
Вас заинтересует