• Предмет: Алгебра
  • Автор: nxnfejdbi
  • Вопрос задан 3 года назад

помогите пожалуйста

Приложения:

Ответы

Ответ дал: Аноним
0

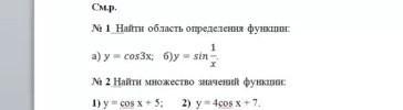
1а) х- любое действительное число. ответ D(у)=(-∞;+∞)

б) х≠0, ответ  D(у)=(-∞;0)∪(0;+∞)

2. 1) Т.к. IcosxI≤1, т.е.      -1≤cosx≤1, то  5-1≤cosx+5≤1+5, окончательно

4≤cosx+5≤6, ответ Е(у)=[4;6]

2)Т.к. IcosxI≤1, т.е.      -1≤cosx≤1, то  -4+7≤4cosx+7≤4+7, окончательно

3≤cosx+5≤11, ответ Е(у)=[3;11]


nxnfejdbi: это правильно
Вас заинтересует