• Предмет: Физика
  • Автор: HEKET2006
  • Вопрос задан 3 года назад

1. Найдите дома 2 разные лампы , внимательно рассмотрите надписи на цоколе или на коробке из-под ламп. Найдите значение мощности и тока. Запишите эти значения. 2. Осветительная система квартиры подключена к напряжению 220В. Рассчитайте по мощности лампы и напряжению – силу тока потребляемую лампой. Сравните полученное значение с надписью на цоколе. 3. По формуле работы электрического тока определите работу лампы за 10 мин. Стр 148 учебника, перевести полученное значение Дж- кВт*ч. Найти стоимость потраченной энергии в рублях с учетом, действующего тарифа: 3рубля 27 коп. за кВт*ч

Ответы

Ответ дал: andreystark007
1

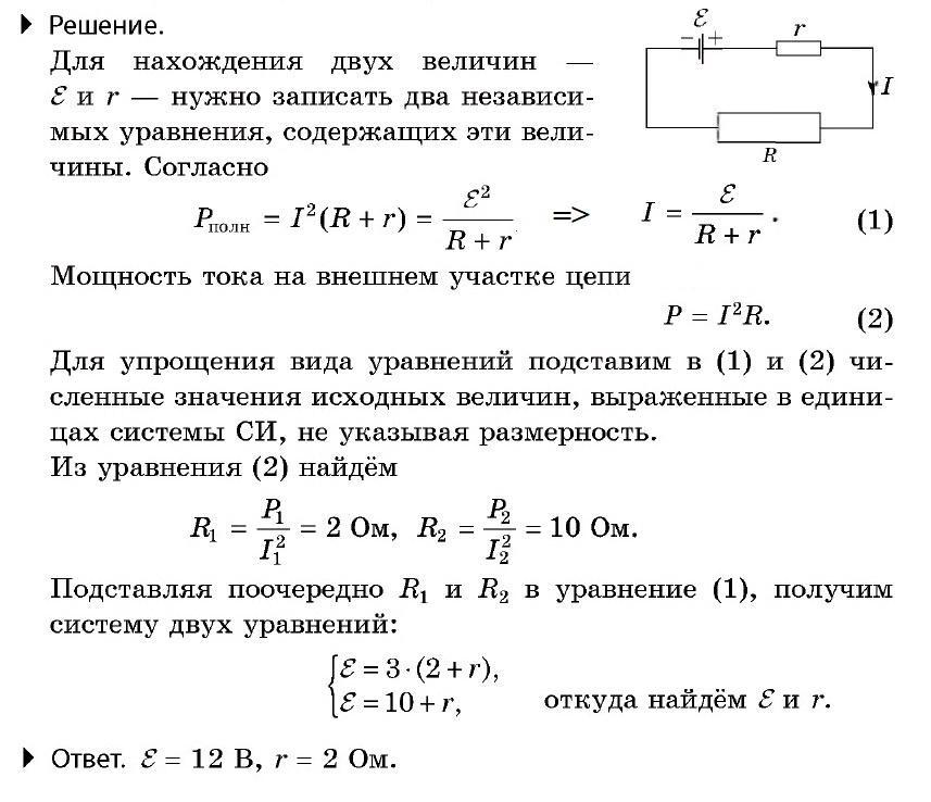
Відповідь:

Пояснення:

Приложения:

HEKET2006: слишком сложно для тех, кто это не проходил
HEKET2006: ну и добавили бы сразу хоть к какому заданию этот ответ
Вас заинтересует