• Предмет: Математика
  • Автор: Сикрит
  • Вопрос задан 3 года назад

6 и 7 задание, ПОМОГИТЕ ПОЖАЛУЙСТА СРОЧНООООООО

Приложения:

Ответы

Ответ дал: Miroslava227
0

Ответ:

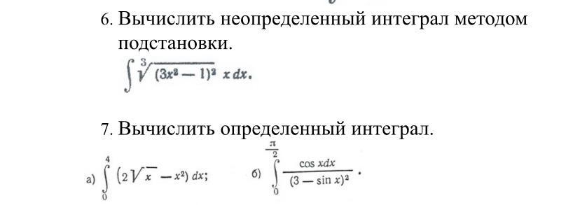
6

\int\limits \sqrt[3]{ {(3 {x}^{2}  - 1)}^{2} } xdx \\  \\ 3 {x}^{2}  - 1 = t \\ 6xdx = dt \\ xdx =  \frac{dt}{6}  \\  \\  \frac{1}{6} \int\limits \sqrt[3]{ {t}^{2} } dt =  \frac{1}{6} \int\limits \: t {}^{ \frac{2}{3} } dt =  \frac{1}{6}  \times  \frac{ {t}^{ \frac{5}{3} } }{ \frac{5}{3} }  + C =  \\  =  \frac{1}{10}  \sqrt[3]{ {t}^{5} }  + C=  \frac{1}{10} \sqrt[3]{ {(3 {x}^{2}   - 1)}^{5} } +   C

7

а)

\int\limits^{ 4} _ {0}(2 \sqrt{x} -  {x}^{2})dx = (2 \times  \frac{ {x}^{ \frac{3}{2} } }{ \frac{3}{2} }  -  \frac{ {x}^{3} }{3})   | ^{ 4 } _ {0} =  \\  = ( \frac{4}{3}x \sqrt{x} -  \frac{ {x}^{3} }{3}  ) | ^{ 4} _ {0} =  \\  =  \frac{4}{3}  \times 4 \times 2 -  \frac{64}{3}  - 1 =  \frac{32}{3}  -  \frac{64}{3}  =  -  \frac{32}{3}

б)

\int\limits^{  \frac{\pi}{2} } _ {0} \frac{ \cos(x) dx}{ {(3 -  \sin(x)) }^{2} }  \\  \\ 3 -  \sin(x)  = t \\  -  \cos(x) dx = dt \\  \cos(x  ) dx =  - dt \\ t_1 = 3 -  \sin( \frac{\pi}{2} ) = 2  \\ t_2  = 3\\  \\  - \int\limits^{ 2 } _ {3} \frac{dt}{ {t}^{2} }

Убираем минус, меняем пределы местами

\int\limits^{ 3 } _ {2}  \frac{dt}{ {t}^{2} } =  \frac{ {t}^{ - 1} }{ - 1}  | ^{ 3 } _ {2} =  -  \frac{1}{t} | ^{ 3} _ {2} =  \\  =  -  \frac{1}{3}  +  \frac{1}{2}  =  \frac{1}{6}

Вас заинтересует