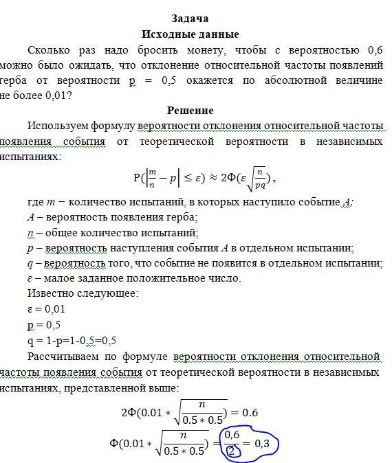
Даю 30 баллов! Объясните, откуда в решении взялась эта двойка? Изображение внутри!

Приложения:

Ответы

Ответ дал: zhannatkastana
1

Посмотрите выше уравнение там 2ф

Вас заинтересует