• Предмет: Алгебра
  • Автор: Fire13
  • Вопрос задан 10 лет назад

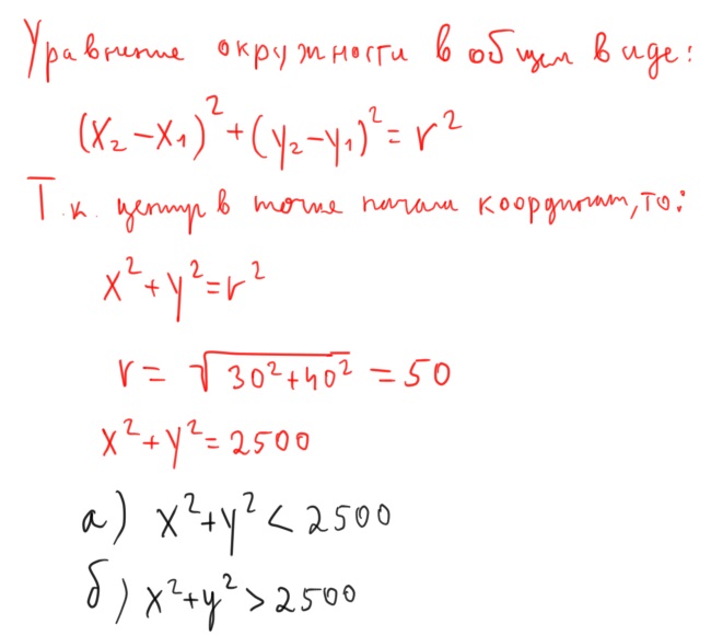
Окружность с центром в начале координат проходит через точку (30; 40). Она разбивает множество не принадлежащих ей точек координатной плоскости на внутреннюю и внешнюю области. Напишите неравенство, графиком которого является:
а) внутренняя область
б) внешняя область
очень срочно надо пожалуйста!!!

Ответы

Ответ дал: nikolac
0
Решение на картинке.
Приложения:
Вас заинтересует