• Предмет: Физика
  • Автор: vendetta1040
  • Вопрос задан 3 года назад

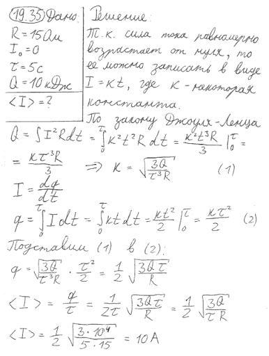
4. Сила струму в провіднику опором R = 15 Ом рівномірно зростає від І0 = 0 до деякого максимального значення протягом часу t = 5 с. За цей час в провіднику виділяється Q = 10 кДж теплоти. Знайти середню силу струму за цей проміжок часу.

Ответы

Ответ дал: Karina5820
1

Ответ:

лови

Объяснение:

Приложения:
Вас заинтересует