• Предмет: Биология
  • Автор: 123457860
  • Вопрос задан 3 года назад

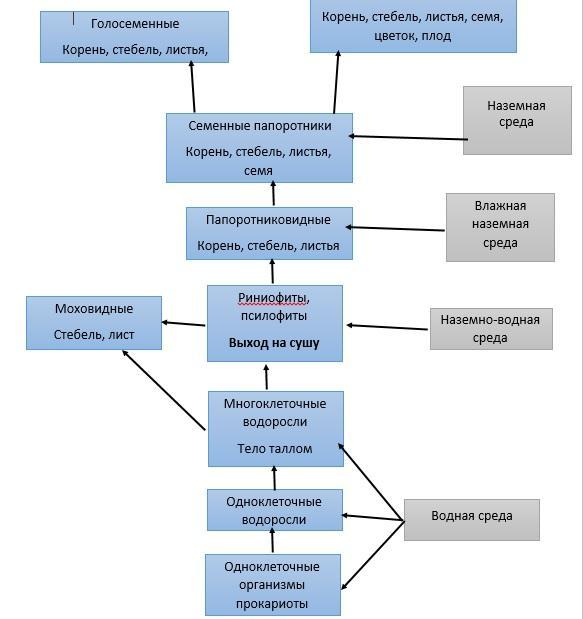
этапы растений на земле составить класстер ​

Ответы

Ответ дал: borneo1
1

Схема эволюции растений во вложении

Приложения:
Вас заинтересует