• Предмет: Математика
  • Автор: karina200320000
  • Вопрос задан 3 года назад

решите математику пожалуйста. определенный интеграл . дам 30 баллов

Приложения:

Ответы

Ответ дал: palilov243659
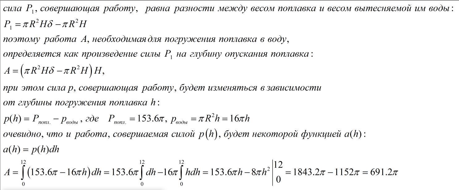
1

Ответ:

Пошаговое объяснение:

////////////////////////////////

Приложения:

karina200320000: спасибо большое, а эта черта в конце, где сверху 12, а снизу 0 вы опечаталась и там должен быть знак интеграла или так черта и должна быть?))
palilov243659: нет, это не ошибка, так решается определенный интеграл
karina200320000: хорошо , спасибо вам огромное
Вас заинтересует