• Предмет: Математика
  • Автор: schabanov5er
  • Вопрос задан 3 года назад

пожалуйста помогите!!

Приложения:

kuznecovasafina: ого ни*и*а себе

Ответы

Ответ дал: ildar502020
0

Ответ:

Пошаговое объяснение:

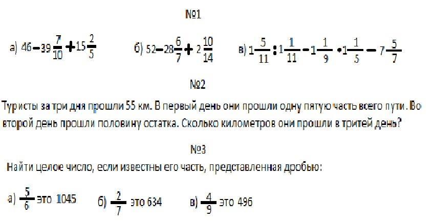
1.а)  46-39.7+15.4 = 21,7.

б)  52-28 12/14 +2 10/14 = 52-(28-2) (12-10)/14 = 52-26 2/14 =

= 51 14/14 - 26 2/14 = (51-26) (14-2)/14 = 25 12/14=25 6/7.

в)  (16/11  /  12/11)- (10/9 * 6/5) -7 5/7 = 16/11 * 11/12 - 10*6/9*5 -  5/7=

=4/3 - 4/3 - 7 5/7 = -7  5/7.

***

2.  Решение.

1 день 1/5 от 55 км.  s1 = 55*1/5 = 11 км.

Осталось 55-11 = 44 км.

2 день  1/2 от 44 км;  44*1/2 = 22 км.

Осталось 44-22=22 км -- прошли за 3 день.

***

3.  а)  5/6х=1045;  x=1045 : 5/6; x=1045 * 6/5; x=1254.

б)  2/7х=634; x=634 : 2/7; x=634*7/2; x=2219.

в)  4/9х=496;  x=496 : 4/9;  x=496 * 9/4; x=1116.

Вас заинтересует