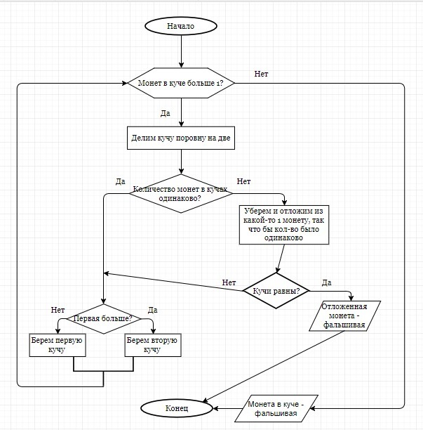
Нарисуйте блок-схему алгоритма поиска фальшивой монеты среди десяти монет. В вашем распоряжении имеются лабораторные весы (с двумя чашечками) без гирь. Известно, что фальшивая монета всего одна, и она легче настоящих.
Ответы
Ответ дал:
0
Блок-схема в приложении.
Приложения:
Вас заинтересует
3 года назад
11 лет назад
11 лет назад
11 лет назад