• Предмет: Физика
  • Автор: ванцет
  • Вопрос задан 11 лет назад

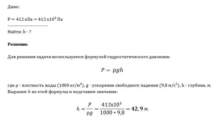
какая глубина в море соответствует давлению воды равному 412 кПа

Ответы

Ответ дал: livres
0
Решение для данной задачи во вложении:
Приложения:
Вас заинтересует