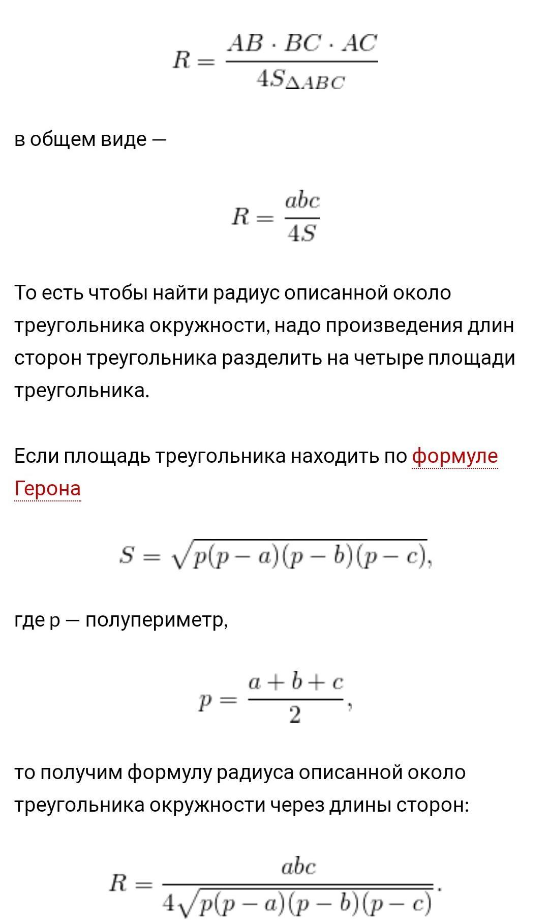
сформулируйте определение окружности, описанной около треугольника, и приведите формулу для вычисления её радиуса
Ответы
Ответ дал:
17
Ответ:
Окружность-это геометрическое место точек равноудалённых от данной точки(от центра окружности)
Приложения:


Вас заинтересует
2 года назад
2 года назад
2 года назад
8 лет назад
8 лет назад
9 лет назад