• Предмет: Физика
  • Автор: kurootetsuroy
  • Вопрос задан 3 года назад

Скажите пожалуйста, все формулы на тему "давление твёрдых тел, жидкостей". Буду благодарна ​

Ответы

Ответ дал: nikolaicuk1982i
1

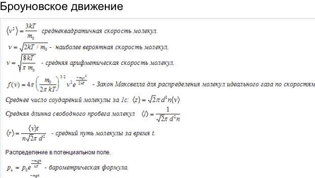
Ответ:

На фото расписаны формулы,

Приложения:
Вас заинтересует