ХЕЕЕЕЕЕЕЕЛПППППП!!!!!!! ОЧЕНЬ СРОЧНОООО́
Приложения:

Аноним:
Я в математике вообще не шарю.
Ответы
Ответ дал:
1
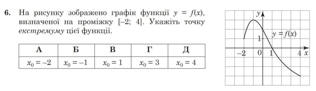
Ответ:
Б) х = -1
Пошаговое объяснение:
До х функція зростає, а після - спадає
Вас заинтересует
2 года назад
2 года назад
2 года назад
8 лет назад
8 лет назад
9 лет назад