• Предмет: Математика
  • Автор: isckander666
  • Вопрос задан 3 года назад

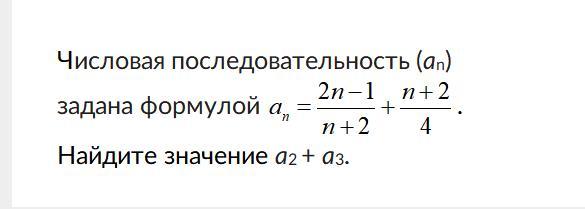
Помогите пожалуйста ПЖЖЖЖЖЖ

Приложения:

Ответы

Ответ дал: Lenchick135
0

n = 2

Пошаговое объяснение:

Вас заинтересует