• Предмет: Алгебра
  • Автор: 515172
  • Вопрос задан 3 года назад

алгебра алгебра помогите задание 1​

Приложения:

Ответы

Ответ дал: Dedagenn
0

Ответ:

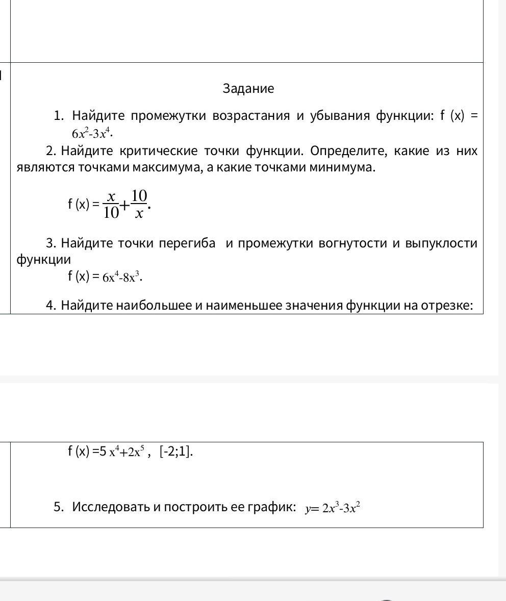
1. критические точки (экстремумы)

f'(x)=0=12x-12x³, x(1-x²)=0, решаем x1=0 -минимум, x2=1, х3=-1, локальные максимумы, т

тогда: (-∞;-1) и (0;1) возрастает, (-1;0) и (1;∞) убывает


Dedagenn: графикв виде буквы М
Вас заинтересует