• Предмет: Информатика
  • Автор: menzaevaulia
  • Вопрос задан 3 года назад

15 баллов, просто скажите ответ ​

Приложения:

Ответы

Ответ дал: SE04
1

Ответ:

155

Объяснение:

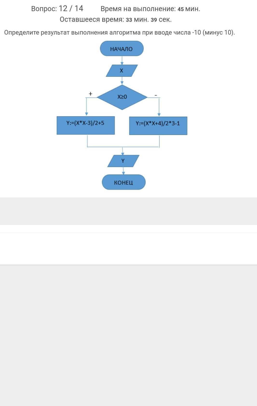
X меньше нуля, поэтому идёт в правую часть блок-схемы и находим, что

(-10*(-10)+4)/2*3-1=155

Вас заинтересует