• Предмет: Алгебра
  • Автор: Antobhdd
  • Вопрос задан 3 года назад

Помогите пожалуйста срочно даю много балов

Приложения:

Ответы

Ответ дал: Аноним
1

Ответ:

Объяснение:

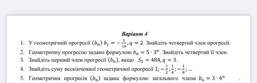
1) четвертый член геометрической прогрессии b4 = b1*q^3 => b4= (-1/16)*2^3 = -8/16 = -1/2=-0.5

2) четвертый член прогрессии соответствует n=4 => b4=5*3^4 => b4=81*5=405

3) Сумма членов геометрической прогрессии равна Sn=(b1*(1-q^n)/(1-q)) следовательно сумма 5 членов будет равна S(5)=(b1*(1-q^5)/(1-q)) => 484 = (b1*(3^5-1)/(3-1)) => 484 = 121*b1 => b1 = 4

4) Сумма бесконечно убывающей геометрической прогрессии считается по формуле S = b1/(1-q) => S = 1/(1+1/2) => 1/(3/2) = 2/3

Пятое задание не видно

Вас заинтересует