• Предмет: Информатика
  • Автор: artembudziasvilli
  • Вопрос задан 3 года назад

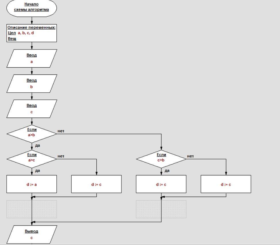
надо составить алгоритмы:блок схемы и светвления​


Party07: перезадай вопрос, я отвечу
artembudziasvilli: ща
Party07: все
Party07: Можно пж лучшии ответ?
artembudziasvilli: ага
artembudziasvilli: блин
artembudziasvilli: я немогу
Party07: Лан пофиг
Party07: Давай я пошел
artembudziasvilli: пока

Ответы

Ответ дал: Party07
1

Ответ:

тексттексттексттексттексттекст

Приложения:

artembudziasvilli: спасибо
Вас заинтересует