• Предмет: Алгебра
  • Автор: sixbox
  • Вопрос задан 11 лет назад

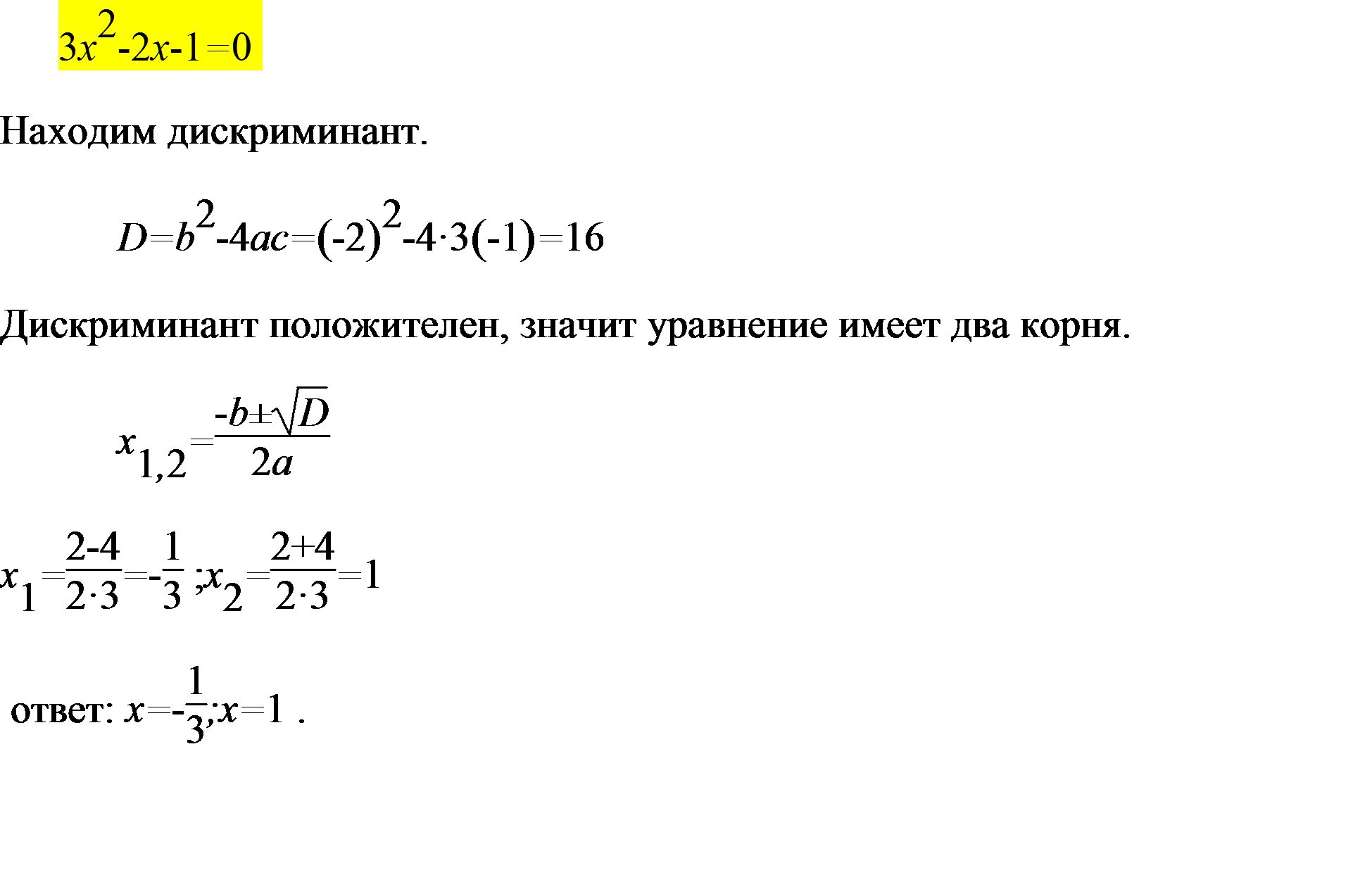
3х²-2х-1=0 только ответ и всё

Ответы

Ответ дал: triolana
0

файл

-------------------------------

Приложения:
Ответ дал: petrarka
0

х=1,

х=-13

даже не принимает такое короткое решение)

Приложения:
Вас заинтересует