• Предмет: Геометрия
  • Автор: noname555554
  • Вопрос задан 3 года назад

Очень срочно, помогите пожалуйста Если можно, то пожалуйста решите на листке, заранее благодарю​

Приложения:

noname555554: спасибо большое

Ответы

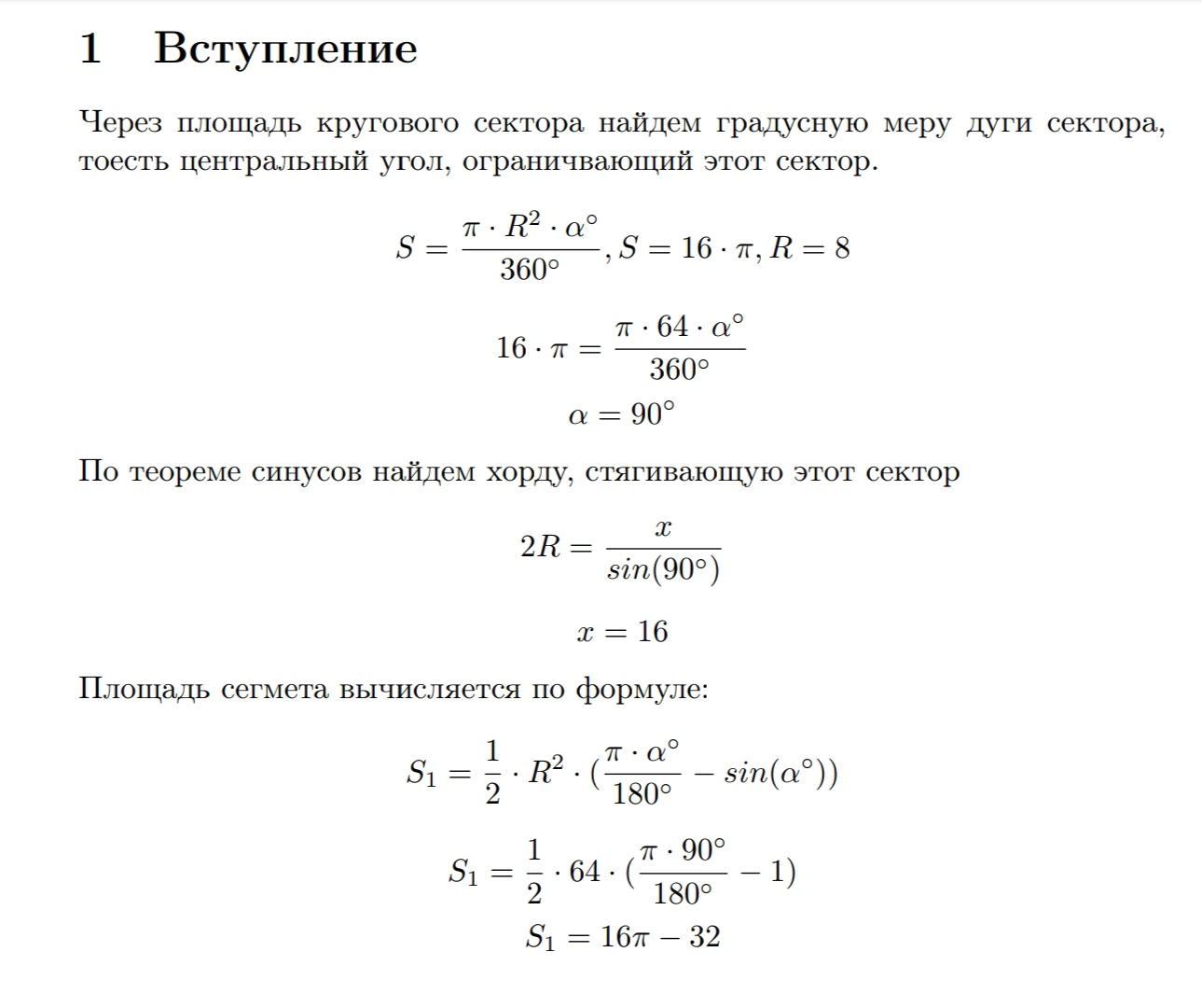
Ответ дал: Аноним
0

Ответ:

Объяснение:

Надеюсь что так

Приложения:

noname555554: это вы с онлайн мектеп взяли?
Аноним: Нет, я делал это с помощью overleaf
noname555554: спасибо большое
Вас заинтересует