Ответы
Ответ дал:
1
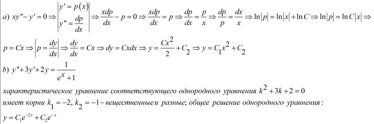
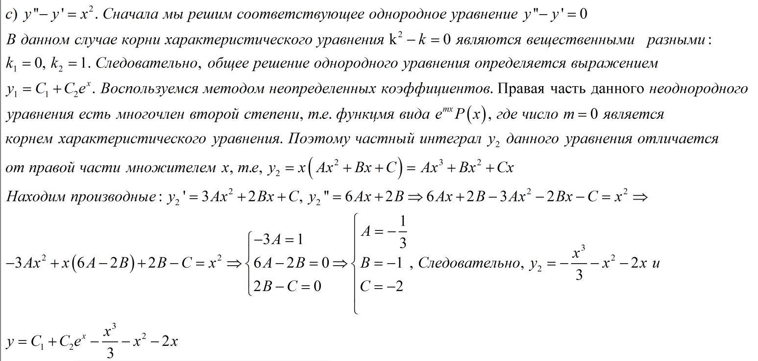
Ответ:
Пошаговое объяснение:
...........................................
Приложения:




karina200320000:
Спасибо огромное!!!!
Вас заинтересует
2 года назад
2 года назад
2 года назад
8 лет назад