• Предмет: Математика
  • Автор: 15mart04
  • Вопрос задан 11 лет назад

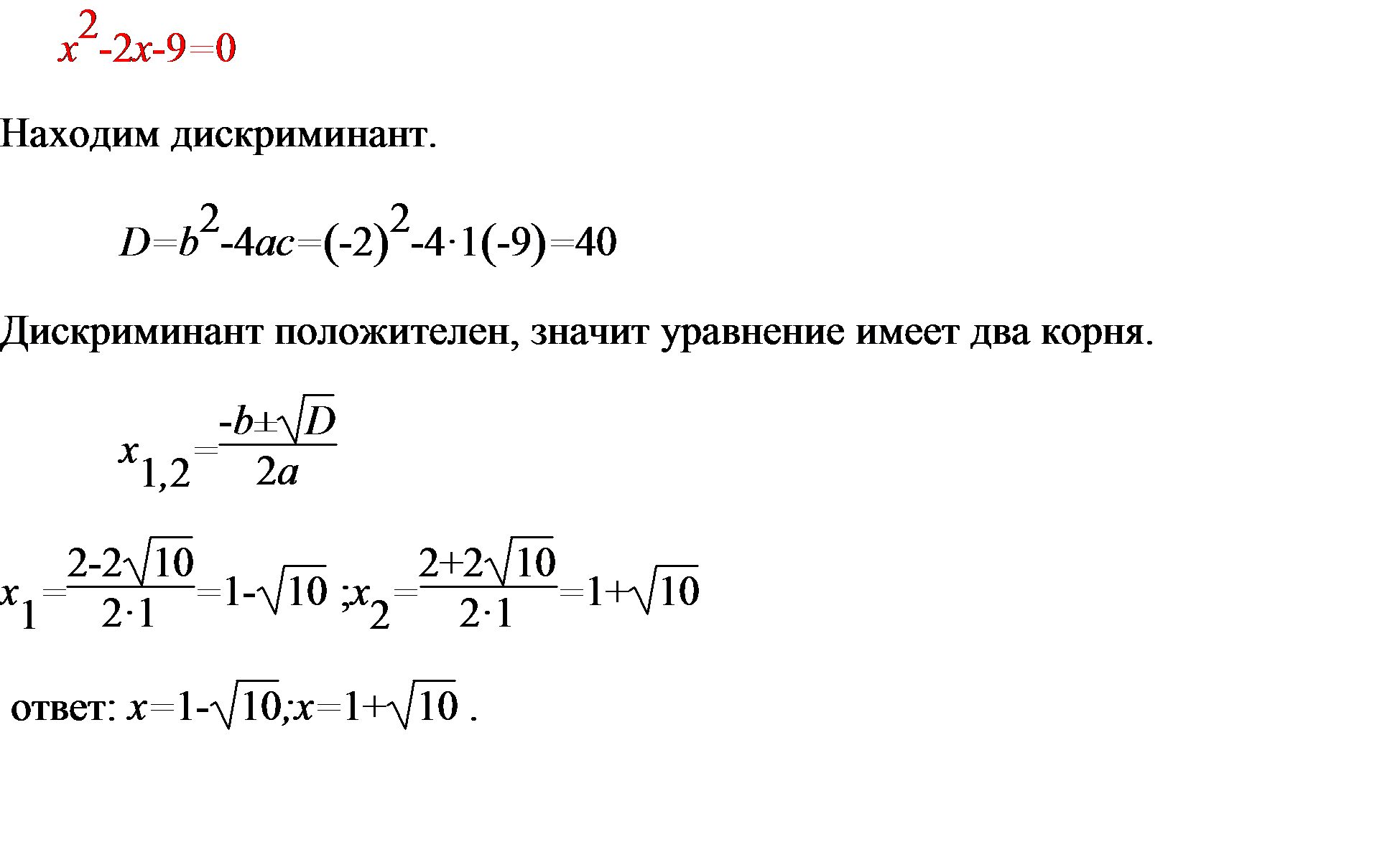
Решить уравнение
x^2-2x-9=0

Ответы

Ответ дал: triolana
0

файл

=======================

Приложения:
Ответ дал: Svet1ana
0

x^{2}-2x-9=0

 

Cчитаем дискриминант:


D=(-2)^{2}-4cdot1cdot(-9)=4+36=40


Дискриминант положительный


sqrt{D}=2sqrt{10}


Уравнение имеет два различных корня:


x_{1}=frac{2+2sqrt{10}}{2cdot1}=frac{2(1+sqrt{10})}{2}=1+sqrt{10}


x_{2}=frac{2-2sqrt{10}}{2cdot1}=frac{2(1-sqrt{10})}{2}=1-sqrt{10}

Приложения:
Вас заинтересует