• Предмет: Геометрия
  • Автор: zopycartem
  • Вопрос задан 3 года назад

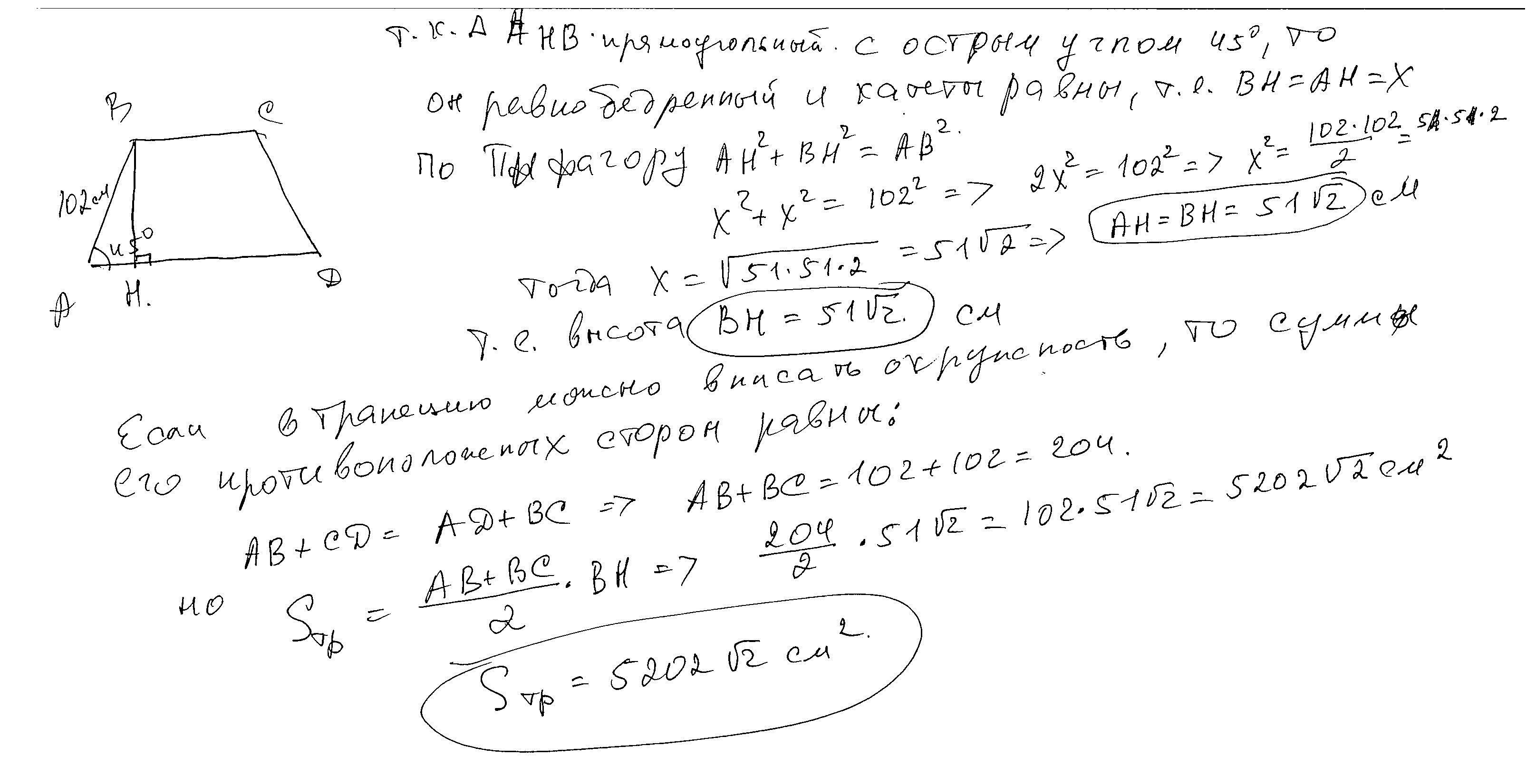
Бічна сторона рівнобічної трапеції дорівнює 102 см і утворює з
основою кут 45°. Знайдіть площу трапеції, якщо в неї можна
ВПисати коло.​

Ответы

Ответ дал: ужнеужели
3

Ответ: S = 5202\sqrt{2} см:2

Объяснение:

во вложенном файле

Приложения:
Вас заинтересует