Срочно, пожалуйста, через час уже не надо будет:)
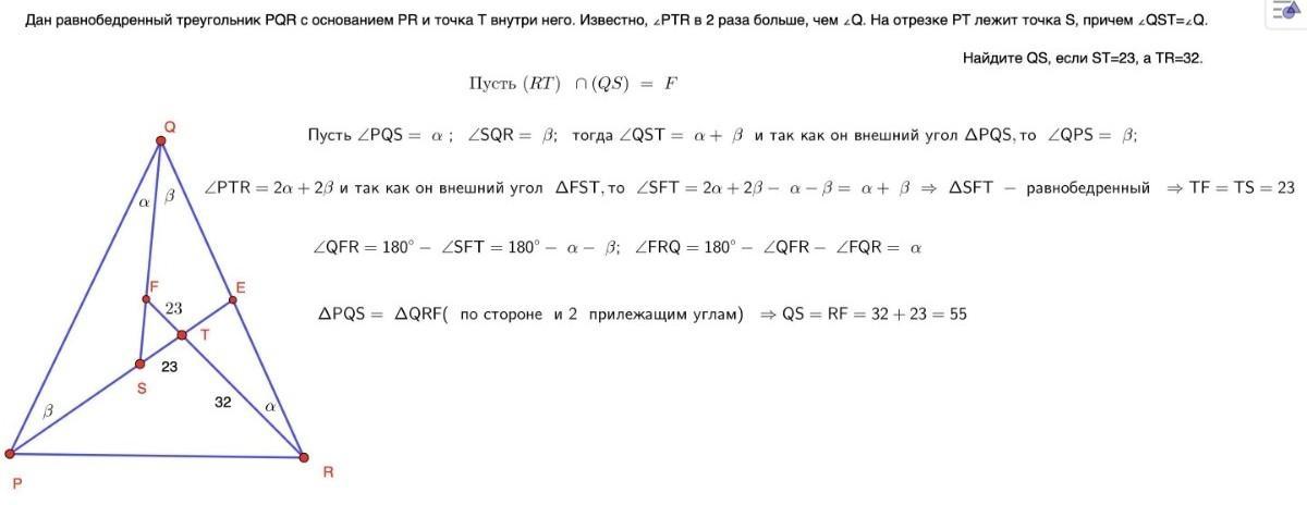
Дан равнобедренный треугольник PQR с основанием PR и точка T внутри него. Пусть ∠PQR=α. Известно, что ∠PTR=2α. На отрезке PT взята такая точка S, что ∠QST=α. Найдите QS, если ST=23, TR=32.
Ответы
Ответ дал:
1
Пошаговое объяснение:
пж лучший ответ пожалуйста
Приложения:

Вас заинтересует
2 года назад
2 года назад
2 года назад
8 лет назад
8 лет назад