• Предмет: Математика
  • Автор: gaayayagayaga
  • Вопрос задан 3 года назад

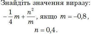
ДАЮ 41 БАЛЛОВ!!! ПРОШУ ПОМОГИТЕ

Приложения:

Ответы

Ответ дал: sachok1802
1

Ответ:

Пошаговое объяснение:

УПРОЩАЕМ

-m² + 4n²

подставляем

-(-0,8)² + 0,4² = -0,64 + 0,16 = -0,48

Вас заинтересует