• Предмет: Математика
  • Автор: chelovek5946
  • Вопрос задан 8 лет назад

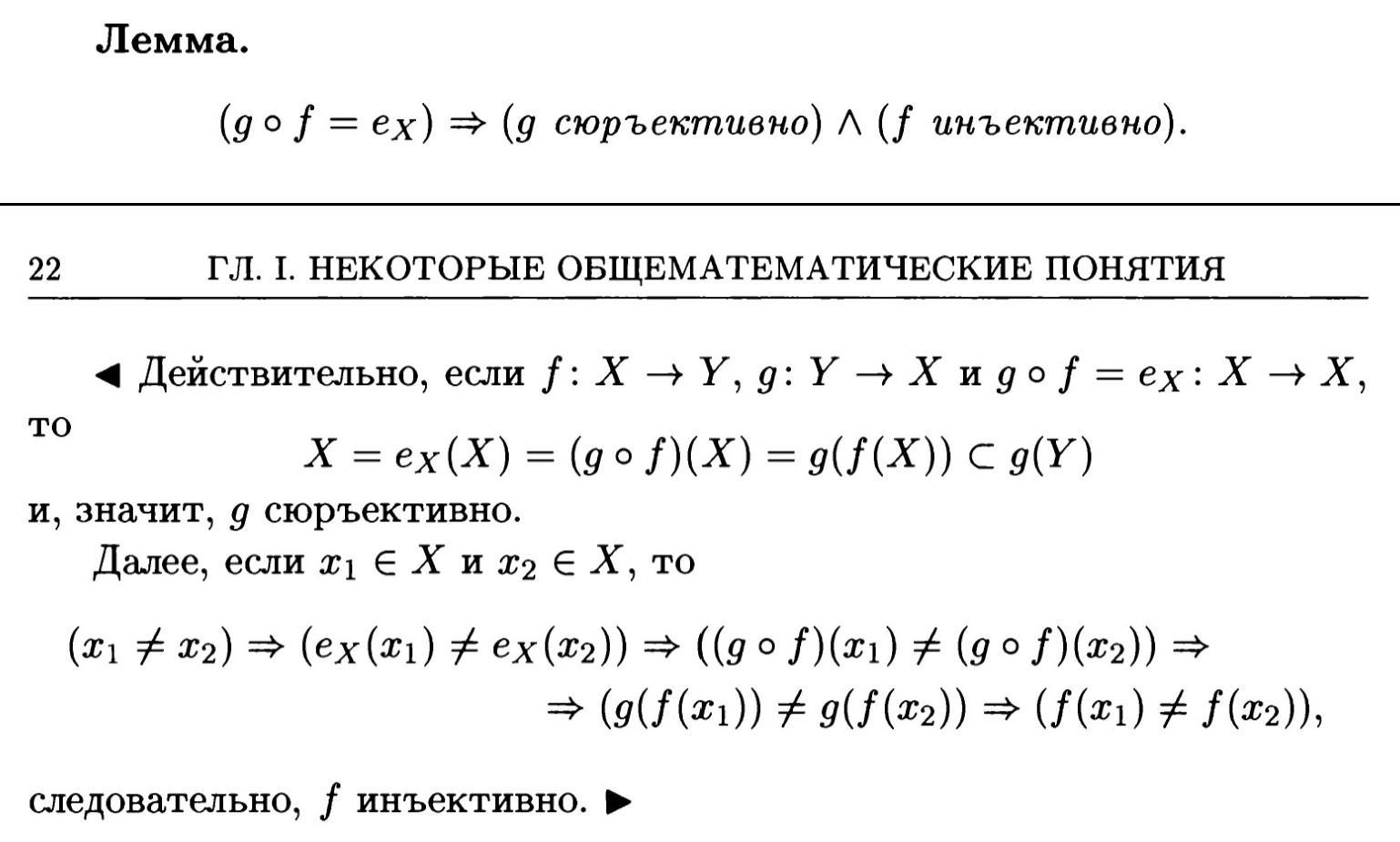
Помогите, пожалуйста с матаном. Первое утверждение - вроде ясно, а вот почему из x1 не= x2 следует, что ех(х1) не= ех(х2) мне не ясно. ​

Приложения:

Ответы

Ответ дал: yugolovin
1

Это происходит из-за того, что e_X - это тождественное преобразование, то есть e_X(x)=x для любого x\in X. Поэтому

e_X(x_1)=x_1\not= x_2=e_X(x_2).


chelovek5946: Так тождественное преобразование значит же, что функция на вход берет элемент из X и возвращает элемент из Х, при этом необязательно, что они совпадают
chelovek5946: А, все
chelovek5946: я определение не так понял
chelovek5946: спасибо
Вас заинтересует