• Предмет: Математика
  • Автор: rdrdragonkz
  • Вопрос задан 8 лет назад

Дифференциальные уравнения ​ помогитеееее!

Приложения:

Ответы

Ответ дал: LordTutus
1

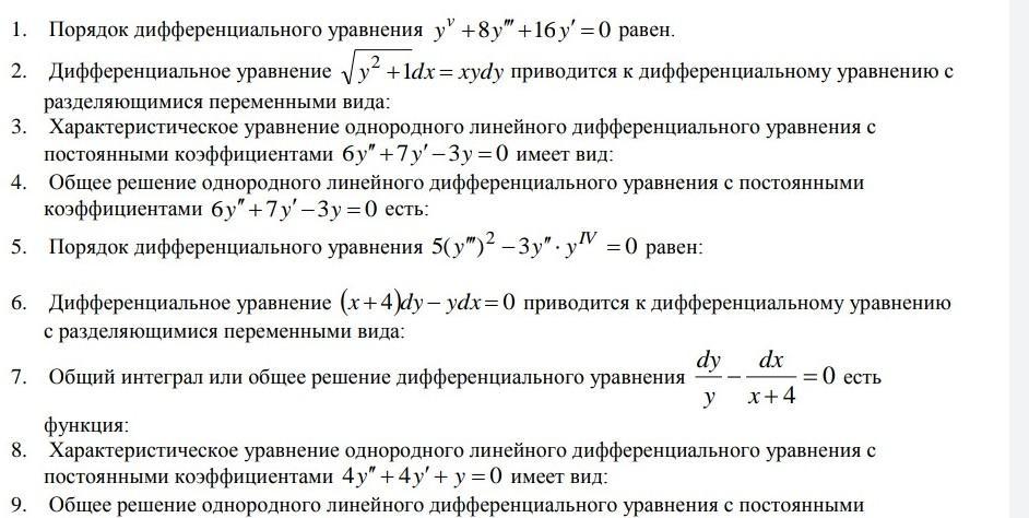
1. Пять.

2.

f(x)dx=g(y)dy\\\frac{dx}{x} = \frac{ydy}{\sqrt{y^2+1}}

3.

6\lambda^2+7\lambda-3=0\\D=49+72=121\\\lambda_1 = -\frac{3}{2}\\\lambda_2 = \frac{1}{3}

4.

y(x) = C_1e^{\lambda_1 x} + C_2e^{\lambda_2 x}\\y(x) = C_1e^{-\frac{3}{2}x} + C_2e^{\frac{1}{3} x}

5.Четыре

6.

f(x)dx=g(y)dy\\\frac{dx}{x+4} = \frac{dy}{y}

7.

\frac{dy}{y} - \frac{dx}{x+4}=0\\\int {\frac{dy}{y}}  -\int {\frac{dx}{x+4}} =C\\\ln y - \ln (x+4) = \ln C_1\\\frac{y}{x+4} = C_1\\y=C_1 (x+4)

Т.о. - общее решение - линейная функция.

8.

4\lambda^2 + 4 \lambda+1=0\\D=0\\\lambda = -\frac{1}{2}

9.

y(x) = (C_1x+C_2)e^{\lambda x} = (C_1x+C_2)e^{-\frac{1}{2}x}

Вас заинтересует