• Предмет: Алгебра
  • Автор: misaizmailov9
  • Вопрос задан 8 лет назад

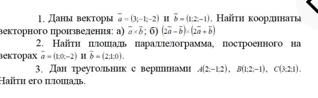
пожалуйста помогите....​

Приложения:

Ответы

Ответ дал: NNNLLL54
0

Ответ:

1)\ \ \vec{a}=(3;-1;-2)\ ,\ \ \vec{b}=(1;2;-1)\\\\{}[\, \vec{a}\times \vec{b}\, ]=\left|\begin{array}{ccc}\vec{i}&\vec{j}&\vec{k}\\3&-1&2\\1&2&-1\end{array}\right|=\vec{i}\cdot (1-4)-\vec{j}\cdot (-3-2)+\vec{k}\cdot (6+1)=\\\\\\=-3\vec{i}+5\vec{j}+7\vec{k}\\\\\\b)\ \ 2\vec{a}-\vec{b}=(6;-2;-4)-(1;2;-1)=(5;-4;-3)\\\\2\vec{a}+\vec{b}=(6;-2;-4)+(1;2;-1)=(7;0;-5)

(2\vec{a}-\vec{b})\times (2\vec{a}+\vec{b})=\left|\begin{array}{ccc}\vec{i}&\vec{j}&\vec{k}\\5&-4&-3\\7&0&-5\end{array}\right|=\vec{i}\cdot (20+0)-\vec{j}\cdot (-25+21)+\vec{k}\cdot (0+28)=\\\\\\=20\vec{i}+4\vec{j}+28\vec{k}

2)\ \ \vec{a}=(1;0;-2)\ ,\ \ \vec{b}=(2;1;0)\\\\}[\, \vec{a}\times \vec{b}\, ]=\left|\begin{array}{ccc}\vec{i}&\vec{j}&\vec{k}\\1&0&-2\\2&1&0\end{array}\right|=\vec{i}\cdot (0+2)-\vec{j}\cdot (0+4)+\vec{k}\cdot (1-0)=2\vec{i}-4\vec{j}+\vec{k}\\\\\\S=\sqrt{2^2+(-4)^2+1^2}=\sqrt{21}

3)\ \ A(2;-1;2)\ ,\ \ B(1;2;-1)\ ,\ \ C(3;2;1)\\\\\overline{AB}=(-2;3;-3)\ \ ,\ \ \ \overline{AC}=(1;3;-1)\\\\}[\, \overline{AB}\times \overline{AC}\, ]=\left|\begin{array}{ccc}\vec{i}&\vec{j}&\vec{k}\\-2&3&-3\\1&3&-1\end{array}\right|=\vec{i}\cdot (-3+9)-\vec{j}\cdot (2+3)+\vec{k}\cdot (-6-3)=\\\\\\=6\vec{i}-5\vec{j}-9\vec{k}\\\\S_{\Delta }=\dfrac{1}{2}\cdot \sqrt{6^2+(-5)^2+(-9)^2}=\dfrac{\sqrt{142}}{2}

Вас заинтересует