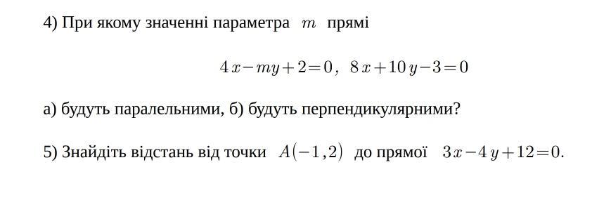
4) При каком значении параметра m прямые
4 x-my + 2 = 0, 8 x + 10y-3 = 0
а) будут параллельными б) будут перпендикулярными?
5) Найдите расстояние от точки A (-1; 2) к прямой 3x -4 y + 12 = 0.
Приложения:

Ответы
Ответ дал:
0
Ответ:
4a) m=-5; 4б) m=3,2; 5) d = 0,2
Пошаговое объяснение:
см. фото
Приложения:




Вас заинтересует
2 года назад
2 года назад
3 года назад
3 года назад
8 лет назад
8 лет назад
9 лет назад
9 лет назад